Schulung

Freiformflächenschulung

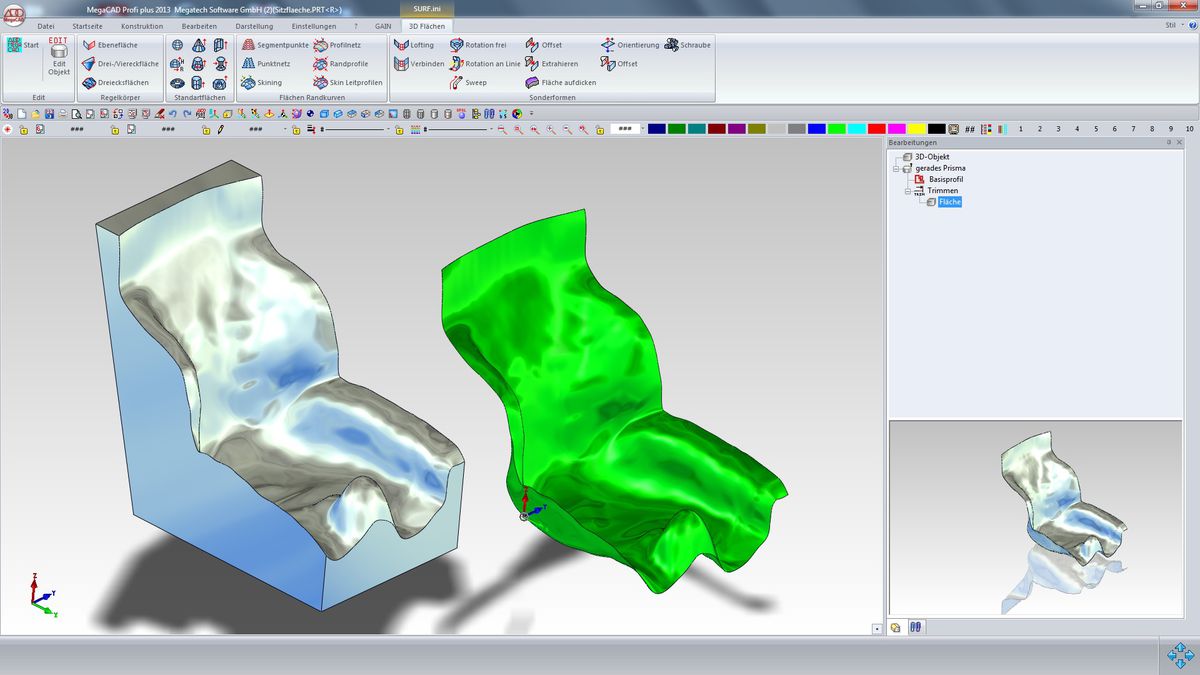
Freiformflächen kommen zum Einsatz, wo hochwertige Designs gefragt sind. Denn komplexe, gewölbte Oberflächen lassen sich nicht immer allein mit klassischen Regelkörpern umsetzen. Ein Mix aus beiden Verfahren bietet besonders zeitsparende und elegante Lösungen. Die neue MegaCAD-Schulung Freiformflächen zeigt, wie Sie die Stärken von Regelkörper und Freiformfläche zusammenbringen. Und wie Sie mit MegaCAD gehobene Design-Ansprüche ganz einfach erfüllen.

Hier bekommen Sie die Grundprinzipien und Möglichkeiten der Flächen- / Freiformflächen-Modellierung vermittelt. Sie erlernen die notwenigen Techniken, um für unterschiedlichste praktische Anforderung die jeweils passende Flächen- / Freiformfunktionalität anwenden zu können.

Schulungsinhalte

  • Ebene Flächen aus 2D Konturen erstellen
  • Flächen-Modelle erzeugen
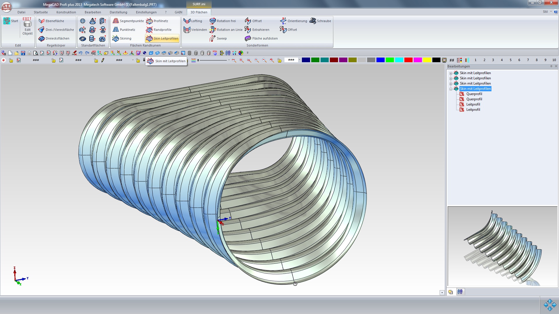
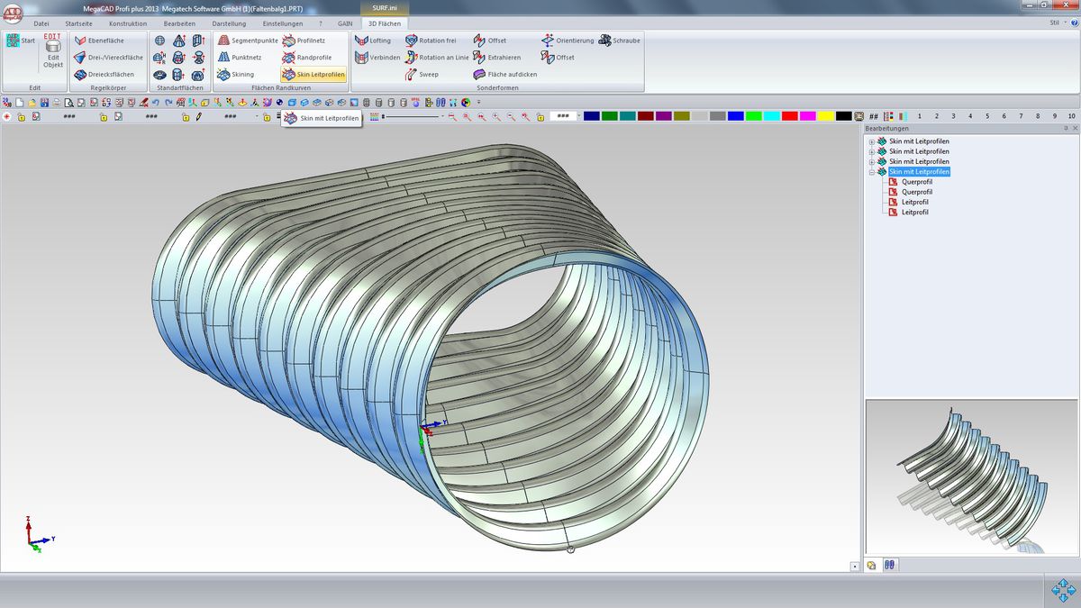
  • Freiformflächen aus Quer- und Leitkurven erstellen
  • Freiformflächen aus Randkurven erstellen
  • Hybrid-Modellierung: Trimmen von Körpern an Freiformflächen, tangentiale (glatte) Übergänge mittels Lofting
  • Ändern von Freiformflächen und Flächenmodellen
  • Umwandeln von Flächen / Freiformflächen in Volumen-Modell

Vorkenntnisse

PC-Grundkenntnisse und Basiswissen im Umgang mit Microsoft Windows, Teilnahme an einer 3D-Basisschulung oder Nachweis von 3D-Kenntnissen mit MegaCAD.

Dauer und Kurszeiten

1 Tag von 09:00 bis 16:00 Uhr

Leistungen

Seminarunterlagen, Teilnahmezertifikat, Imbiss und Getränke.

ginn_teaser.jpg